Question
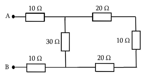
Question: What is the resistance between \(A\) and \(B\) in the figure given below? 
Solution
Ohm's law states that the voltage through a conductor is directly proportional to the current flowing through it while all physical conditions and temperature remain unchanged. The equation of Ohm’s law is V=IR . Here V represents the voltage across the conductor, I represents the current flowing inside the conductor and R is the conductor's resistance to the flow of current.
Complete step by step answer:
The movement of current is opposed by resistance. A high resistance means that the current cannot pass through the conductor very easily. A low resistance indicates that the current can pass through the conductor easily. The resistance of a conductor or a circuit is calculated in Ohms.The calculation of the overall resistance of a number of resistors connected in a series can be given by the equation:
Rtotal=R1+R2+R3+...
The calculation of the overall resistance of a number of resistors connected in the parallel manner can be given by the equation:
Rtotal=R11+R21+R31+...
Using the two equations given above, the total resistance of a circuit can be calculated.
On the extreme right side, three resistance which are of 20 ohms , 10 ohms and 20 ohms are linked in series.
So, the total of theses resistances can be given by:
Rtotal of series 1=20+20+10 =50 ohms
Now, the above calculated 50 ohms is connected in a parallel connection with a 30 ohm resistor. So, the total of theses resistances can be given by:
Rparallel=Rtotal of series 11+301
⇒Rparallel=501+301 =18.75 ohms
Now it can be seen from the diagram that the resistances of 10 ohms , 18.75 ohms and 10 ohms are linked in series.
So, the total resistance is given by:
∴Rtotal=10+18.75+10 =38.75 ohms
Thus, the total resistance between A and B is 38.75 ohms.
Note: A resistor is an electrical device that decreases the amount of current flowing through it. Resistors are used in electrical circuits to minimise current flow, change signal speeds, separate voltages, bias active components, and terminate transmission lines, among other things.
