Question
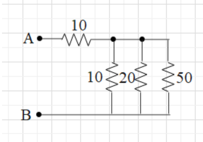
Question: The resistance between A and B in the given figure will be(in ohm): :

A.20
B.30
C.90
D. more than 10 but less than 20
Solution
In the given circuit different resistors are connected between terminal A and B. We will use the formula for resistance in series and parallel combinations. First, we solve for the resistors connected in parallel to make the circuit simple. After calculating we will get resultant resistance and then it will be in series.
Formula used: In parallel R1=R11+R21+......
In series R=R1+R2+....
Complete step-by-step solution:
In the given figure it is clear that some of the resistors are in series and some in parallel. In the given circuit let us suppose r=10Ω,r1=10Ω, r2=20Ω and r3=50Ω.
Now we can see that r1,r2 and r3 are connected in parallel. Therefore the formula for calculating resistors connected parallel is R1=R11+R21+......
