Question
Question: The circuit consists of resistors and ideal cells.\({{I}_{1}}\text{and }{{I}_{2}}\) are the current ...
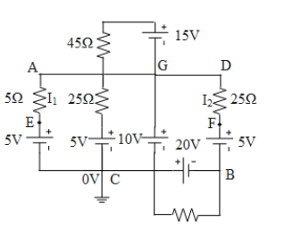
The circuit consists of resistors and ideal cells.I1and I2 are the current branches indicated in the figure. VA and VB is the potential at points A and B of the circuit. The value of I2I1 is

a)1
b)2
c)3
d)1/2
Solution
To determine the current in the circuit, we first will take a reference point. The reference point taken will be such that, It will correspond to zero volt With respect to that we will accordingly obtain the potential difference between the resistors across which the current is to be found out. Further using ohm's law we will determine the magnitudes of both the currents.
Formula used:
V=IR
Complete answer:

In the above diagram we can see that we have taken a reference point C. This point is basically grounded, which means it corresponds to 0 Volts. As we move from the negative to the positive terminal of the battery from this point the potential will increase. If we do the vice versa the potential will decrease i.e. it will be negative. If we see the above diagram we basically have to determine the currents between AE i.e. across resistor 5 ohms and FD i.e. across resistor 25 ohms.
Let us say there exists a potential difference (ΔV ) between any two points consisting of resistor (R). then the current(I) across the resistor is given by,
ΔV=IR
Let us say we move from point C to point E. the increase in the potential is 5V. Similarly let us say we move from point C to point G, then the increase in potential is 10V. Points A, G and D all are connected together. Hence potential at G will be equal to that of A and D. Now since we now the potential between point A i.e. VA and E i.e. VE , the current (I1)through 5 ohms resistor from ohm's law is,
ΔV=IR⇒VA−VE=I15Ω⇒10−5=I15Ω⇒I1=1A
Similarly if we move from point C to point F, there is a decrease of potential i.e. equal to -15 volts. We already know the potential at point D as 10V.Now since we now the potential between point D i.e. VD and F i.e. VF , the current (I2)through 25 ohms resistor from ohm's law is,
ΔV=IR⇒VD−VF=I225Ω⇒10−(−15)=I225Ω⇒I2=2525=1A
Therefore ratio of I2I1 is,
I2I1=1A1A=1
Therefore the correct answer of the above question is option a.
Note:
It is to be noted that the reference point can be taken anywhere. But we should ensure that we measure the potential difference with respect to that point. In the above case we have taken the reference point so that the simplicity of the problem is maintained.
