Question
Question: Ge and Si diodes start conducting at \[0.3\,{\text{V}}\] and \[0.7\,{\text{V}}\] respectively. In th...
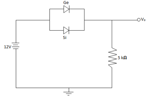
Ge and Si diodes start conducting at 0.3V and 0.7V respectively. In the following figure if Ge diode connection are reversed, the value of Vo changes by: (assume that the Ge diode has large breakdown voltage)

A. 0.6V
B. 0.8V
C. 0.4V
Solution
There are two cases in the given problem. One where both the diodes are forward biased and the other where Ge is reversed biased and Si is forward biased. To calculate the change in output voltage Vowe will need to recall the concepts of forward and reverse bias and use it to find the output voltage in each case and calculate the change.
Complete step by step answer:
Given, Ge and Si diodes which start conducting at 0.3V and 0.7V respectively.In the given circuit the diodes Ge and Si both are forward biased and in this case the output voltage is Vo.We are asked to calculate the change in voltage Vo when the diode Ge is reversed biased.Let i be the current flowing through the circuit.There are two cases,
Case (i): First we will find out the value of Vo when both diodes are forward biased.In this case, as both diodes are forward biased current can flow through both diodes. The voltage drop across Si diode is 0.7V and voltage drop across Ge diode is 0.3V. Current will prefer to pass through the path will less voltage drop that current will flow through the diode Ge with voltage drop 0.3V.
We can current as,
current=resistancevoltage (i)
In this case voltage is 12V−0.3V and resistance is 5kΩ. So putting the values of voltage and resistance in above equation we get the value of current as,
i=5kΩ(12−0.3)V
⇒i=5kΩ11.7V
Now, the output voltage can be written as,
Vo=current×resistance (ii)
Current is i and resistance is 5kΩ. Putting the values of resistance and i, we get
Vo=5kΩ11.7V×5kΩ
⇒Vo=11.7V
Case(ii): When the diode Ge is reversed biased. In this case current will flow only through the diode Si as it is forward biased. The voltage drop across Si diode is 0.7V. So the voltage in this case will be
12V−0.7V
Here, current through the circuit will be (using equation (i)),
i=5kΩ12V−0.7V
⇒i=5kΩ11.3V
Now, the output voltage Vo′ using equation (ii) will be,
Vo′=5kΩ11.3V×5kΩ
⇒Vo′=11.3V
The change in Vo is,
∴Vo′−Vo=11.7V−11.3V=0.4 V
Hence, the correct answer is option C.
Note: Forward bias is the condition where the positive terminal of the battery is connected to the p-type semiconductor of the pn junction and negative terminal of the battery is connected to the n-type semiconductor of the pn junction. And in case of reverse bias the negative terminal of the battery is connected to n-type semiconductor and positive terminal is connected to the p-type semiconductor of the pn junction.
