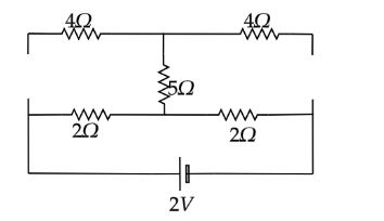
Question
Question: Find the power consumed in the circuit (in steady state). .

A) 1.5W
B) 2W
C) 1W
D) 3W
Solution
When a capacitor connected in a circuit is in a steady state, the capacitor works as an open circuit. The power (P) consumed by a load in a given circuit is equal to the ratio of square of voltage drop (V) across the load and the resistance (R) of the load i.e., P=RV2.
Complete step by step answer:
There are two capacitors in the given circuit. Since the capacitors in steady state work as open circuit, no current flows through it. Let’s redraw the circuit in steady state by removing the capacitor.

From the above figure, it is clear that there is no current flowing through the resistor of 5Ω. So, the final circuit consists of two 2Ω resistors connected in series and the battery of 2V.

The effective resistance of the final circuit is,
R=2Ω+2Ω
⇒R=4Ω
The power consumed in the circuit is,
P=RV2
Substitute the values of V and Rin the above power formula.
P=422W
∴P=1W
Therefore, the power consumed in the circuit is 1W. So, the correct option is (C).
Additional information: A capacitor is a device that is capable of storing electrical energy. It consists of two conducting surfaces separated by air or insulator. There are different forms of capacitor such as parallel plates, concentric cylinders or other forms.For any capacitor, the capacitance,
C=Vq
Where, q is the amount of charge stored in the capacitor and V is the voltage drop across the plates of the capacitor.
The capacitance of a spherical capacitor is,
C=4πKε0r
Where, K is the dielectric constant of a medium and for air K=1. ε0 is the permittivity of free space and r is the radius of the spherical capacitor.
The capacitance of a parallel plate capacitor is,
C=dε0KA
Where, A is the surface area of each plate and d is the distance between the plates.
Note: The circuit is at steady state when the voltage and the current reach their saturated values and stop changing. When a capacitor connected in a circuit is in a steady state, the capacitor has voltage across it but no current flows through it. Therefore, the capacitor behaves like an open circuit in steady state.
